2023年6月26日,審計署發布《國務院關于2022年度中央預算執行和其他財政收支的審計工作報告》指出,“49個地區通過承諾兜底回購、國有企業墊資建設等方式,違規新增隱性債務415.16億元”。地方政府隱性債務是社會各方關注的重點問題,雖然自新《預算法》等實施以來,進入了地方政府債務規范管理新階段,但是,地方政府仍存在各種隱性債務。單單是審計署公布的《2017年第四季度國家重大政策措施落實情況跟蹤審計結果》顯示:5個省的6市縣違規舉債,合計形成隱性債務154.22億。因此,為避免引發財政危機等,采取有效的措施化解和控制隱性債務尤為重要。
表1-1 關于隱性債務規模的測算
(注:該表摘自《統籌發展與安全:中國政府債務研究》部分內容)
結合我國地方政府債務管理發展,可將地方政府隱性債務化解過程大致分為:2015-2018年的地方政府債券置換地方政府存量債務階段、2018年-至今的化解存量與嚴控增量階段。
1、2015-2018年:地方政府債券置換地方政府存量債務
2014年下半年,國發〔2014〕43號文和財預〔2014〕351號文對存量債務按照先清理、后甄別的順序展開全面的清理工作。“對甄別后納入預算管理的地方政府存量債務,各地區可申請發行地方政府債券置換”。同時,強調要剝離融資平臺政府融資職能,融資平臺不得新增政府債務,地方政府新增或有債務必須嚴格限定在依法擔保范圍內,并根據擔保合同依法承擔相關責任。
與此同時,新《預算法》實施之后,由于地方政府合法舉債的唯一途徑為發行地方政府債券。地方政府與融資平臺間的債務關系首次明晰,標志著首輪政府債務化解工作的開啟。根據財政部披露數據,2015-2018年,全國分別發行3.20萬億元、4.88萬億元、2.77萬億元和1.35萬億元置換債券,合計12.20萬億元。
2、2018年-至今:化解存量與嚴控增量
在新《預算法》實施的過渡階段,地方政府不規范的通過PPP、政府購買服務等方式大量融資,新增了政府隱性債務。2017年7月,政治局會議提出了“要積極穩妥化解累積的地方政府債務風險,有效規范地方政府舉債融資,堅決遏制隱性債務增量”。2018年8月,《關于防范化解地方政府隱性債務風險的意見》(中發〔2018〕27號)明確隱性債務范圍,并在全國范圍內開展隱性債務摸底統計,要求地方政府在5-10年內化解隱性債務。
表1-2 關于政府隱性債務化解的相關文件
隨著債務化解工作的不斷推進,中央層面先后推出地方債特殊再融資債券、建制縣隱債化解試點、全域無隱債試點等化債方案,各地方政府因地制宜積極化解存量隱性債務。在各地政府2023年的預算報告和政府工作報告當中,共有十多個省份(自治區、直轄市)提及了隱債化解進度。其中,北京和廣東表示已經完成全域無隱性債務試點任務要求;內蒙古也已經實現了3個旗區的隱債清零;廣西、河南、江蘇、寧夏、青海、陜西、甘肅和天津表示超額完成年度化債任務。
對于地方政府債務化解策略,學術界、政府職能部門等不同主體基于自己的功能定位從原則、理論、實踐操作層面提出不同解決方案或形成不同解決模式。2018年,財政部在《地方全口徑債務清償統計填報說明》第十五條“債務化解計劃”提到了六種債務化解方式,包括“安排財政資金償還;出讓政府股權以及經營性國有資產權益償還;利用項目結轉資金和經營收入償還;合規轉化為企業經營性債務;通過借新還舊、展期等方式償還;采取破產重整或清算方式化解”。
結合國家相關政策、學術理論以及實踐經驗,我們提出了圍繞“債務平滑、債務轉化、債務償還”三大策略方向,主要運用“債務置換、債務重組、PPP、特許經營、混合所有制改革、股權合作、ABS、REITs、產權交易、資產上市、私募融資、基金投資”十二種工具,建立明確的債務化解規劃,制定分年度債務化解目標,切實有效實現政府隱性債的化解,促進地方政府投融資運作健康可持續。
(一)債務平滑
債務平滑是指在政府或國企平臺無法直接化解集中清償壓力時,通過國企平臺以債務置換和債務重組實現債務周轉償還。其中,債務置換通常是指通過適當的利率折合借來新債還上舊債,包括銀行債務展期、公司債券置換等。債務重組是指采取調整債務本金、改變債務利息等各種手段,對債權債務結構進行調整,以達到減輕債務壓力等目的。
遵義道橋是債務置換展期的典型案例。在當地政府協調下,遵義最大的城投發債主體遵義道橋建設(集團)有限公司將銀行貸款展期20年,前十年不還本、只付息,后十年逐步還本、同步利率也由4%-7%,降至約3%。
債務轉化即根據隱性債務項目的經營性程度,積極創造條件進行規范化市場化改造,轉化為合規債務。該策略具體可以采用PPP、特許經營、混改等方式。債務轉化需要具備三個條件:
(1)對具有穩定現金流的政府隱性債務項目,可將其合規轉化為企業的經營性債務;
(2)對具備經營條件的政府隱性債務項目,可通過引入社會資本等方式,將其改造為社會資本的債務;
(3)對實行市場化改造的隱性債務項目,應當合法合規調整債務主體,理順政企關系,真正實現市場化運行。凡實行市場化改造隱性債務項目,在經過相關部門審核確認后,再對該項隱性債務作相應注銷處理。
圖2-2 債務轉化示意圖
例如,某市的供水公司存在隱性債務,社會資本通過股權收購和增資該供水公司,覆蓋隱性債務規模。社會資本獲得市政府授予的特許經營權,同時社會資本承擔原供水公司的債務。社會資本提供全市供水的運營服務,市政府通過調整水價并對社會資本的供水服務進行付費,社會資本通過經營收益償付對應的隱性債務。
債務償還是指地方政府或國企平臺通過存量資產盤活、財政資金、國資增收等方式直接清償化解地方政府隱性債務。在當前政府可用財力緊張的情況下,如何實現政府存量資產的有效盤活是關鍵。
1、存量資產盤活償還
存量資產盤活償還是指采取各種方式來整合資產并且利用好現有的資產,實現國有資產保值增值,利用回收資金償還政府隱性債務?;趪艺呶募?,以及實踐經驗,政府存量資產盤活方式總結為以下四大方式:
? 資產更新改造運營盤活,是指對資產進行改擴建、規劃調整與定位轉型,使得存量資產使用功能提升、運營效率提升,充分挖掘資產潛在價值,實現存量資產的盤活。
? 資產資本運作配置盤活,是指以資本最大限度增值為目的,通過資產證券化、REITs、上市等對資本進行運籌和經營,將缺乏流動性存量資產轉化成流動性強的金融產品,提高資金的利用效率。
? 資產市場化效率盤活,是指通過PPP模式、混合所有制改革、股權合作等市場化方式,引入并借助第三方的專業化技術、管理經驗等,提高資產運營效率與質量,進而盤活存量資產。
? 資產出售變現盤活,是指通過拍賣、公開招標或協議轉讓方式,獲得資產轉讓收益盤活存量資產。

圖2-3 存量資產盤活方式
例如,某市污水污泥處理項目采用TOT方式,由政府方指定機構與社會投資人共同出資成立項目公司。項目公司向政府方支付特許經營權使用費,獲得本項目污水處理廠、污泥處理廠、排水管網和泵站的特許經營權。共計盤活資金36.8億元(特許經營權轉讓費用),部分用于化解政府隱性債務。
2、財政支出償還
財政支出償還是指政府將到期債務還款納入當年財政支出預算,統籌安排一般預算資金(稅)、基金預算資金(土地)、經營性補貼等,償還年度到期債務。財政支出償還,既為地方債務風險提供了安全網,又為地方各大國有企業轉型發展提供支撐,在發展中化解債務。
例如,2018年??谑腥嗣裾“l《??谑?018-2019年政府性債務化解規劃方案通知》,從調配財政資金方面提出控制經常性支出、盤活存量資金、盤活土地資源三點要求。其中,壓縮經常性支出,統籌新增財力,每年將從因體制調整形成的新增財力的50%部分用于償債。
3、國資增收償還
國資增收償還是指國有企業通過提質增效舉措或通過資本市場運作等,使得國企獲得經營性增收與資本性增收用于償還到期債務,或者上交財政收入用于償還政府債務。其中,經營性增收償還主要是通過業務重構、資產整合重組、管理提升等提質增效措施實施債務償還。資本性增收指國企優質經營資產,在上市或私募融資過程中以未來收益進行估價退出獲取收益。
例如,太原重工面通過資本市場運作等實現國資增收償還債務。面對對主營產品市場持續低迷、資產負債率及償債成本高企的困境,太原重工公告向控股股東太重集團定向增發股票募集資金12.46億元,用于償還銀行貸款,成功化解債務危機。
(一)地方政府支持是關鍵
地方政府隱性債務化解意義重大,涉及范圍廣,如資產整合重組、公共服務項目政府購買服務、存量PPP實施、區縣和鄉鎮資產整合等,需政府方建立統籌協調機制。政府方的全力支持是債務化解成功與否的關鍵,政府方全力支持可保障政府方、財政局、國資委、國有企業等各單位溝通協調順暢,共同完成地方政府隱性債務化解方案的實施與落地。
政府債務管理與化解工作具有復雜性、專業性、規范性等特點。需要把政府債務與非政府部門債務通盤考慮、政府債務風險管理與金融風險管理相結合、充分認識政府債務可能出現的新變種等。因此需要政府聘請專業咨詢機構,從目的、要求、方式、方法、進度等方面進行統籌安排,形成專業科學的化債方案。按照化債方案推進步驟和工作要求,做到工作目標、任務內容、推進方法、標準要求、工作責任的清晰明確。
地方政府需深化政府投融資體制改革,積極推進融資平臺公司市場化轉型,妥善處理融資平臺公司債務和資產,依法依規開展市場化融資。完善政府方與國有企業的重新定位,嚴格區分政府投資與企業自主投資,嚴格區分地方國有企業和地方政府債務的界限。建立完善企業自主投資決策,保障企業自主經營。針對地方政府項目運作需進行科學論證,充分利用資本市場豐富的金融工具,比如REITs、ABS、PPP、融資租賃等,為政府基建項目建設提供資金保障,同時結合政府投融資模式,合理制定項目運作方案。
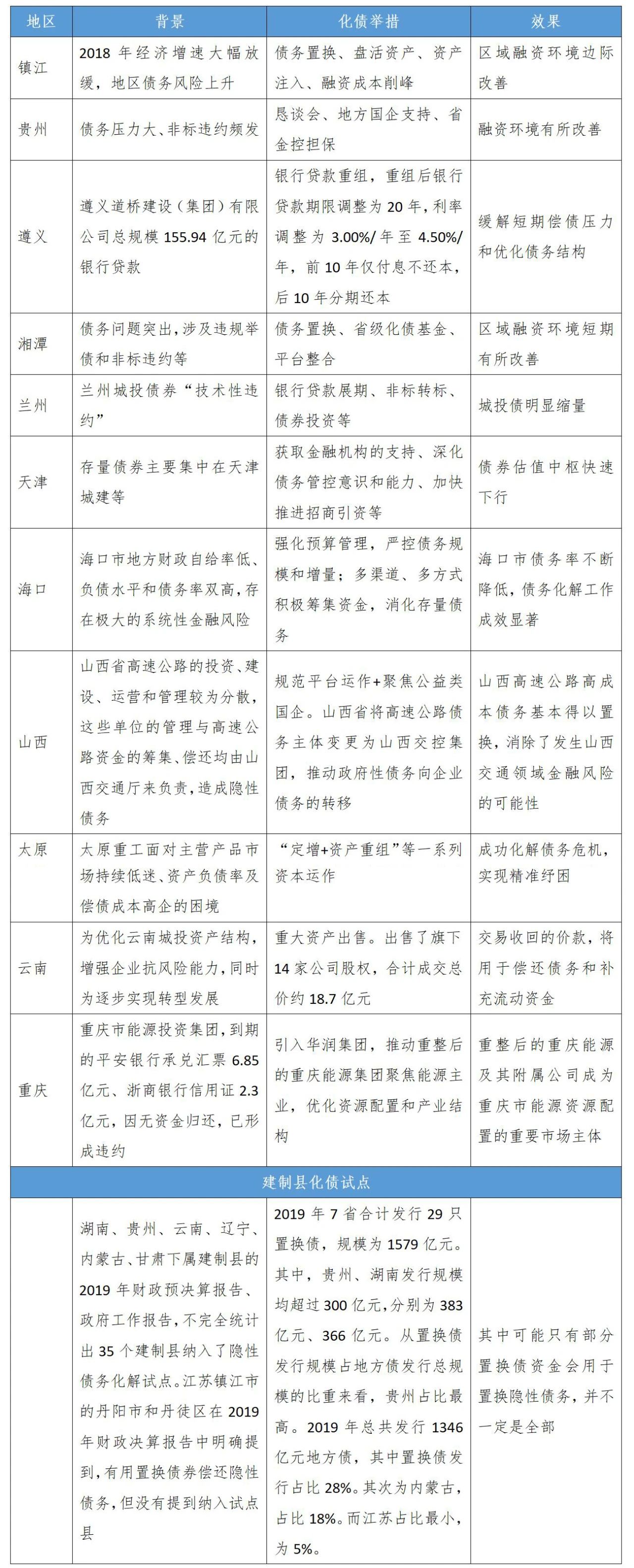
附件:部分地區政府債務化解舉措
